[2021] THPT Trương Định - Đề thi thử tốt nghiệp THPT QG 2021 môn Sinh học
Từ khoá: Sinh học Di truyền học Tiến hóa Sinh thái học bài toán thực tiễn ôn thi tốt nghiệp năm 2021 đề thi có đáp án Trường THPT Trương Định
Bộ sưu tập: 📘 Tuyển Tập Bộ Đề Thi Ôn Luyện THPT Quốc Gia Môn Sinh Học Các Trường (2018-2025) - Có Đáp Án Chi Tiết 🧬📘 Tuyển Tập Đề Thi Tham Khảo Các Môn THPT Quốc Gia 2025 🎯
Số câu hỏi: 40 câuSố mã đề: 1 đềThời gian: 1 giờ
202,448 lượt xem 15,565 lượt làm bài
Công nghệ gen là?
Loài thực vật nào sau đây có thể sử dụng consixin gây đột biến tam bội?
Bản chất quy luật phân li của Menđen:
Một tế bào của một cơ thể có kiểu gen AaBb giảm phân bình thường cho bao nhiêu loại giao tử?
Kiểu gen nào sau đây đồng hợp 2 cặp gen?
Theo lí thuyết, nếu phép lai thuận là ♂Cây thân cao x ♀Cây thân thấp thì phép lai nào sau đây là phép lai nghịch?
Bằng chứng tiến hóa trực tiếp có thể xác định loài nào xuất hiện trước, loài nào xuất hiện sau là?
Phát biểu nào sau đây là đúng khi nói về quá trình hình thành loài mới bằng con đường địa lý?
Theo quan điểm của Đacuyn, đối tượng của chọn lọc tự nhiên là?
Trong tế bào nhân thực, loại ARN đa dạng nhất là?
Dựa vào chức năng, gen được chia thành mấy loại?
Các bộ ba nào sau đây không có tính thoái hóa?
Bộ phận cho O2 từ môi trường ngoài khuếch tán vào trong tế bào (hoặc máu) và CO2 khuếch tán từ tế bào (hoặc máu) ra ngoài gọi là gì?
Cho các ví dụ về quá trình hình thành loài như sau:
(1) Một quần thể chim sẻ sống ở đất liền và và một quần thể chim sẻ sống ở quần đảo Galapagos.
(2)) Chim sẻ ngô có vùng phân bố rộng trên khắp châu Âu và châu Á phân hóa thành 3 nòi: nòi châu Âu, nòi Trung Quốc và nòi Ấn độ.
(3) Hai quần thể cá có hình thái giống nhau nhưng khác nhau về màu sắc: một quần thể có màu đỏ và một quần thể có màu xám sống chung ở một hồ Châu phi.
Các quá trình hình thành loài có sự tham gia của cơ chế cách li địa lý là?
Có bao nhiều biện pháp sau đây được sử dụng để tăng năng suất cây trồng?
I. Bón phân, tưới nước hợp lí.
II. Chọn giống có cường độ quang hợp cao.
III. Trồng cây với mật độ thích hợp.
IV. Trồng cây đúng mùa vụ.
Sự hút khoáng thụ động của tế bào phụ thuộc vào?
Pha tối của quá trình quang hợp diễn ra ở vị trí nào sau đây ?
Cây trên cạn bị ngập úng lâu sẽ chết vì?
Cho các phát biểu sau:
1. Trên 1 mạch pôlynuclêôtit, khoảng cách giữa 2 đơn phân liên tiếp là 0,34 nm.
2. Khi so sánh các đơn phân của ADN và ARN, ngoại trừ timin và uraxin thì các đơn phân còn lại đều đôi một có cấu tạo giống nhau, ví dụ như đơn phân ađênin của ADN và ARN đều có cấu tạo như nhau.
3. Thông tin di truyền được lưu trữ trong phân tử ADN dưới dạng số lượng, thành phần và trật tự các nuclêôtit.
4. Trong tế bào, rARN và tARN bền vững hơn mARN.
5. Ở sinh vật nhân thực quá trình phiên mã còn được gọi là quá trình tổng hợp ARN, xảy ra lúc NST đang chuẩn bị dãn xoắn.
6. Trong quá trình nhân đôi ADN, có 4 loại nuclêôtit tham gia vào việc tổng hợp mạch mới.
7. Quá trình phiên mã ở sinh vật nhân thực, mARN, rARN, tARN được tạo ra bởi 1 loại ARN polimeraza như nhau.
8. ARN có tham gia cấu tạo 1 số bào quan.
Số phát biểu sai là?
Hình bên dưới mô tả hiện tượng nhiều ribôxôm cùng trượt trên một phân tử mARN khi tham gia dịch mã. Quan sát hình và cho biết có bao nhiêu nhận xét đúng?

(1) Mỗi phân tử mARN thường được dịch mã đồng thời bởi một số ribôxôm tập hợp thành cụm gọi là pôliribôxôm (pôlixôm).
(2) Một ribôxôm tham gia vào quá trình dịch mã được cấu tạo từ một tiểu đơn vị bé và một tiểu đơn vị lớn.
(3) Có 4 loại chuỗi pôlipeptit khác nhau được hình thành vì mỗi ribôxôm chỉ tổng hợp được một loại prôtêin.
(4) Có một loại chuỗi pôlipeptit duy nhất được tạo ra vì cả 4 ribôxôm có hình dạng giống nhau.
(5) Trước khi dịch mã thì 2 tiểu phần của ribôxôm ở trạng thái rời nhau.
(6) Hiện tượng pôliribôxôm làm tăng năng suất tổng hợp prôtêin cùng loại.
(7) Ở sinh vật nhân thực khi tham gia dịch mã các ribôxôm trượt trên mARN theo chiều 5’ – 3’, ở sinh vật nhân sơ thì ngược lại.
Trong vụ án hình sự, trên móng tay nạn nhân có để lại một số mẫu da nhỏ mà đội điều tra nghi ngờ là của hung thủ. Để giam giữ và điều tra đối tượng tình nghi, đội này yêu cầu cho xét nghiệm ADN ở 3 người là đối tượng 1 (ĐT1), đối tượng 2 (ĐT2), đối tượng 3 (ĐT3) và thu được kết quả như sau:

Dựa vào kết quả xét nghiệm ADN, hãy chọn phát biểu đúng?
Một loài thực vật có bộ NST 2n = 6, trên mỗi cặp nhiễm sắc thể chỉ xét 1 gen có 2 alen, trong đó mỗi gen quy định một tính trạng, alen trội là trội hoàn toàn. Cho các phát biểu sau:
(1) Loài này có 3 loại đột biến thể một.
(2) Trong điều kiện không phát sinh đột biến, loài này có 8 loại kiểu hình.
(3) Các thể tứ bội phát sinh từ loài này có tối đa 125 kiểu gen.
(4) Các thể ba của loài này có tối đa 108 loại kiểu gen.
Theo lí thuyết, số phát biểu đúng là
Có bao nhiêu cơ chế hình thành thể tứ bội?
(1) Trong lần nguyên phân đầu tiên của hợp tử, tất cả thoi phân bào không hình thành.
(2) Trong quá trình hình thành phôi, ở một tế bào tất cả thoi phân bào không hình thành.
(3) Trong lần nguyên phân đầu tiên của hợp tử, một số thoi phân bào không hình thành.
(4) Sự kết hợp giữa giao tử đực 2n và giao tử cái 2n cùng loài trong quá trình thụ tinh.
(5) Tất cả thoi phân bào không hình thành trong quá trình phân bào của tế bào ở đỉnh sinh trưởng.
Một quần thể giao phối có tỉ lệ các kiểu gen là 0,25AA : 0,5 Aa : 0,25aa. Tần số tương đối của các alen A và alen a lần lượt là:
Vốn gen của quần thể là gì?
Một quần thể thực vật tự thụ phấn có tỉ lệ kiểu gen ở thế hệ P là: 0,45AA: 0,30Aa:0,25aa. Cho biết trong quá trình chọn lọc người ta đã đào thải các cá thể có kiểu hình lặn. Tính theo lí thuyết, tỉ lệ các loại kiểu gen thu được ở F1 là:
Trong một quần thể người đang cân bằng di truyền, tỉ lệ gen gây bệnh bạch tạng trong quần thể chiếm 40%. Một người đàn ông bình thường thuộc quần thể trên lấy một người vợ bình thường thuộc quần thể khác, gia đình vợ chỉ có em trai bị bạch tạng, những người còn lại đều
bình thường. Họ dự định sinh 2 con. Trong các dự đoán sau, có bao nhiêu dự đoán đúng ?
I. Xác suất đứa con đầu lòng sinh ra là con trai bình thường nhưng mang gen bệnh là 1/3.
II. Xác suất đứa con đầu lòng có kiểu gen đồng hợp là 1/2.
III. Xác suất cả 2 đứa con sinh ra đều có kiểu gen đồng hợp lặn là 5/14.
IV. Xác suất trong 2 đứa con sinh ra có 1 đứa bình thường và 1 đứa con bị bệnh là 1/7.
Cho các phát biểu sau:
I. Tim có tính tự động nhờ các tế bào có khả năng đáp ứng dẫn truyền xung động (tế bào cơ nhĩ, cơ thất).
II. Ở người, xenlulôzơ được tiêu hóa nhờ nấm cộng sinh trong ruột.
III. Điều kiện để làm tăng khả năng hô hấp ở giun đất là bề mặt cơ thể của chúng ẩm ướt.
IV. Điện thế hoạt động có giá trị điện thế giữ nguyên trong suốt chiều dài sợi trục.
V. Ở gà, con non vừa sinh ra khỏe, ra khỏi vỏ là có thể đi kiếm ăn dưới sự bảo vệ của mẹ.
Có bao nhiêu phát biểu đúng trong các phát biểu trên?
Một lưới thức ăn trên đồng cỏ được mô tả như sau: thỏ,chuột đồng,châu chấu đều ăn cỏ;châu chấu là thức ăn của chim sẻ; cáo ăn thỏ và chim sẻ;cú mèo ăn chuột đồng. Trong lưới thức ăn này sinh vật nào thuộc bậc dinh dưỡng cao nhất ?
Trên tro tàn núi lửa xuất hiện quần xã tiên phong. Quần xã này sinh sống và phát triển làm tăng độ ẩm và làm giàu thêm nguồn dinh dưỡng hữu cơ,tạo thuận lợi cho cỏ thay thế. Theo thời gian,sau cỏ là trảng cây thân thảo,thân gỗ và cuối cùng là rừng nguyên sinh. Theo lí thuyết,khi nói về quá trình này,có bao nhiêu phát biểu sau đây là đúng ?
l.Đây là quá trình diễn thế sinh thái.
ll.Rừng nguyên sinh là quần xã đỉnh cực của quá trình biến đổi này.
lll.Độ đa dáng sinh học có xu hướng tăng dần trong quá trình biến đổi này.
lV.Một trong những nguyên nhân gây ra quá trình biến đổi này là sự cạnh tranh gay gắt giữa các loài trong quần xã.
Số lượng ca thể trên một đơn vị diện tích hay thể tích của quần thể được gọi là
Cho chuỗi thức ăn : Cây ngô —> Sâu ăn lá —> Nhái —> Rắn hổ mang —> Diều hâu.
Trong chuôi thức ăn này,loài nào thuộc bậc dinh dưỡng cao nhất ?
Hệ sinh thái nào sau đây thường có sự đa dạng loài cao nhất ?
Ở một loài thực vật, tính trạng màu hoa do hai cặp gen quy định. Cho 2 cây hoa hồng giao phấn thu được F1 gồm 100% cây hoa đỏ. Cho các cây F1 tự thụ phấn, thu được F2 có kiểu hình phân li theo tỉ lệ: 56,25% cây hoa đỏ: 37,5 % cây hoa hồng: 6,25% cây hoa trắng. Biết rằng
không xảy ra đột biến. Theo lí thuyết, có bao nhiêu phát biểu sau đây sai?
I. Trong tổng số cây hoa hồng ở F2, số cây thuần chủng chiếm tỉ lệ 2/3.
II. Các cây hoa đỏ ở F2 có 4 loại kiểu gen.
III. Cho tất cả các cây hoa hồng ở F2 giao phấn với tất cả các cây hoa đỏ ở F2, thu được F3 có số cây hoa đỏ chiếm tỉ lệ 8/27.
IV. Cho tất cả các cây hoa hồng ở F2 giao phấn với cây hoa trắng, thu được F3 có 3 loại kiểu gen và 2 loại kiểu hình, trong đo số cây hoa hồng chiếm 1/3.
Một loài thực vật, mỗi cặp gen quy định một cặp tính trạng, alen trội là trội hoàn toàn. Cho cây thân cao, hoa đỏ giao phấn với cây thân thấp, hoa trắng (P), thu được F1 có 100% cây thân cao, hoa đỏ. Cho F1 giao phấn với nhau, thu được F2 có 4 loại kiểu hình, trong đó cây thân
cao, hoa trắng chiếm 16%. Biết không xảy ra đột biến nhưng có hoán vị gen ở cả đực và cái với tần số bằng nhau. Theo lí thuyết, có bao nhiêu phát biểu sau đây đúng?
I. Trong quá trình phát sinh giao tử của cơ thể F1 đã xảy ra hoán vị gen với tần số 40%.
II. Nếu cho F1 lai phân tích thì sẽ thu được Fa có 4 kiểu hình, trong đó cây thân thấp, hoa trắng chiếm 20%.
III. Lấy ngẫu nhiên một cây thân thấp, hoa đỏ ở F2, xác suất thu được cây thuần chủng là 1/3.
IV. Lấy ngẫu nhiên một cây thân cao, hoa đỏ ở F2, xác suất thu được cây thuần chủng là 39/59.
Màu lông gà do 1 gen có 2 alen quy định, alen trội là trội hoàn toàn. Lai gà trống lông trắng với gà mái lông đen (P), thu được F1 gồm 50% gà trống lông đen và 50% gà mái lông trắng. Có bao nhiêu dự đoán sau đây đúng?
I. Gen quy định màu lông nằm trên nhiễm sắc thể giới tính.
II. Cho gà F1 giao phối với nhau, thu được F2 có tỉ lệ phân li kiểu hình giống nhau ở giới đực và giới cái.
III. Cho gà F1 giao phối với nhau, thu được F2. Cho tất cả gà F2 giao phối ngẫu nhiên, thu được F3 có kiểu hình phân li theo tỉ lệ 13 gà lông đen: 3 gà lông trắng.
IV. Cho gà mái lông trắng giao phối với gà trống lông đen thuần chủng, thu được đời con toàn gà lông đen.
Một loài động vật, xét 2 cặp gen Aa và Bb nằm trên nhiễm sắc thể thường, trong đó alen A quy định lông dài trội hoàn toàn so với alen a quy định lông ngắn, alen B quy định lông đen trội hoàn toàn so với alen b quy định lông trắng. Biết không xảy ra đột biến. Theo lí thuyết, có bao
nhiêu phát biểu sau đây đúng?
I. Cho con đực dị hợp 2 cặp gen giao phối với con cái lông dài, màu đen. Nếu đời con có 12,5% số cá thể lông dài, màu trắng thì 2 cặp gen phân li độc lập với nhau.
II. Cho con đực lông dài, màu trắng giao phối với con cái lông ngắn, màu đen, thu được F1 có 25% số cá thể lông ngắn, màu đen thì chứng tỏ F1 có 4 kiểu gen.
III. Cho con đực dị hợp 2 cặp gen giao phối với con cái đồng hợp lặn, thu được F1 có 6,25% số cá thể lông ngắn, màu trắng thì chứng tỏ hai gen cách nhau 12,5 cM.
IV. Cho con đực dị hợp 2 cặp gen giao phối với con cái dị hợp 2 cặp gen thì trong các kiểu hình thu được ở đời con, kiểu hình lông ngắn, trắng luôn có tỉ lệ thấp nhất.
Một loài thực vật có bộ nhiễm sắc thể 2n = 8, trên mỗi cặp nhiễm sắc thể chỉ xét 1 gen có 2 alen, trong đó mỗi gen quy định một tính trạng, alen trội là trội hoàn toàn. Theo lí thuyết, có bao nhiêu phát biểu sau đây đúng?
I. Trong điều kiện không phát sinh đột biến, loài này có 16 loại kiểu hình.
II. Trong các loại đột biến thể ba, có tối đa 432 kiểu gen.
III. Trong các loại đột biến thể một, có tối đa 216 kiểu gen.
IV. Loài này có 4 loại đột biến thể một.
Ở 1 loài thực vật, alen A quy định thân cao trội hoàn toàn so với alen a quy định thân thấp, alen B quy định hoa đỏ trội hoàn toàn so với alen b quy định hoa trắng, hai cặp gen nằm trên nhiễm sắc thể thường phân li độc lập nhau. Có bao nhiêu phát biểu sau đây là đúng?
I. Có tối đa 4 sơ đồ lai giữa 2 cơ thể tứ bội thân cao, hoa đỏ cho đời con có tỉ lệ kiểu gen 1:1.
II. Có tối đa 6 sơ đồ lai giữa 2 cơ thể tứ bội thân cao, hoa đỏ cho đời con có tỉ lệ kiểu gen 1:2:1.
III. Có tối đa 4 sơ đồ lai giữa 2 cơ thể tứ bội thân cao, hoa đỏ cho đời con có tỉ lệ kiểu gen 1:4:1.
IV. Có tối đa 8 sơ đồ lai giữa 2 cơ thể tứ bội thân cao, hoa đỏ cho đời con có tỉ lệ kiểu gen 4:4:1:1:1:1.
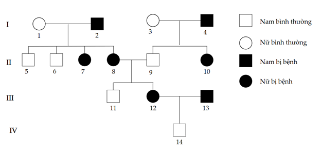
Sơ đồ phả hệ dưới đây mô tả sự di truyền hai bệnh ở người là bệnh P và bệnh M . Alen A quy định không bị bệnh P trội hoàn toàn so với alen a quy định bệnh P; alen B quy định không bị bệnh M trội hoàn toàn so với alen b quy định bệnh M. Các gen này nằm ở vùng không tương đồng của nhiễm sắc thể giới tính X.
Biết rằng không xảy ra đột biến. Theo lý thuyết , có thể xác định được chính xác kiểu gen của bao nhiêu người trong phả hệ ?
1 mã đề 37 câu hỏi
1 mã đề 40 câu hỏi

