[2021] THPT Trần Phú - Đề thi thử tốt nghiệp THPT QG 2021 môn Sinh học
Từ khoá: Sinh học Di truyền học Sinh thái học bài toán thực tế ôn thi tốt nghiệp năm 2021 đề thi có đáp án Trường THPT Trần Phú
Bộ sưu tập: 📘 Tuyển Tập Bộ Đề Thi Ôn Luyện THPT Quốc Gia Môn Sinh Học Các Trường (2018-2025) - Có Đáp Án Chi Tiết 🧬📘 Tuyển Tập Đề Thi Tham Khảo Các Môn THPT Quốc Gia 2025 🎯
Thời gian: 1 giờ
195,790 lượt xem 15,058 lượt làm bài
Cơ quan nào sau đây của cây thực hiện chức năng hút nước từ đất ?
Ở lưỡng cư và bò sát (trừ cá sấu) có sự pha trộn máu giàu O2 với máu nghèo O2 ở tâm thất vì
Loại axit nuclêic nào sau đây là thành phần cấu tạo chủ yếu của ribôxôm?
Đối tượng chủ yếu được Menđen sử dụng để nghiên cứu di truyền là
Phép lai nào sau đây giúp Coren phát hiện ra hiện tượng di truyền ngoài nhân:
Một nucleoxom có cấu tạo gồm:
Gen được cấu tạo bởi loại đơn phân nào sau đây?
Cơ sở tế bào học của liên kết gen là:
Một quần thể giao phối có tỉ lệ các kiểu gen là 0,3AA : 0,6 Aa : 0,1aa. Tần số tương đối của các alen A và alen a lần lượt là:
Nhân tố sinh thái nào sau đây là nhân tố vô sinh?
Nhóm loài có ưu thế là
Bệnh nào dưới đây ở người di truyền liên kết giới tính?
Trong lịch sử phát triển sinh giới qua các đại địa chất,ở kỉ nào phát sinh các nhóm linh trưởng?
Thành tựu nào sau đây là ứng dụng của công nghệ tế bào
Vai trò của hóa thạch là
Lông hút của rễ cây được phát triển từ loại tế bào nào sau đây?
Cho một số hiện tượng gặp ở sinh vật sau:
1. Giống lúa lùn, cứng có khả năng chịu được gió mạnh.
2. Cây bàng và cây xoan rụng lá vào mùa đông.
3. Cây ngô bị bạch tạng.
4. Cây hoa anh thảo đỏ khi trồng ở nhiệt độ 35°C thì ra hoa màu trắng.
Những hiện tượng nào là biến dị thường biến?
Dấu hiệu đặc trưng để nhận biết tính trạng do gen trên NST giới tính Y quy định là
Hai cặp gen Aa và Bb nằm trên 2 cặp NST tương đồng khác nhau. Trong một quần thể giao phối đang cân bằng di truyền, A có tần số 0,3 và B có tần số 0,7. Kiểu gen Aabb chiếm tỉ lệ
Cho các phát biểu sau:
I. Tim co bóp và tạo một áp lực trong tâm thất, áp lực máu tác dụng lên tâm thất được gọi là huyết áp.
II. Động vật nhai lại (trâu, bò, cừu, dê...) có dạ dày 5 ngăn.
III. Phổi chim cấu tạo bởi các ống khí có động mạch bao quanh.
IV. Hệ thần kinh dạng ống được tạo thành từ số lượng rất lớn tế bào thần kinh.
V. Điện thế nghỉ hình thành khi K+ di chuyển từ ngoài tế bào vào bên trong tế bào.
Số phát biểu sai trong các phát biểu trên là
Cho biết các cođon mã hóa các axit amin tương ứng như sau: GGG – Gly ; XXX – Pro ; GXU – Ala ; XGA – Arg ; UXG – Ser ; AGX – Ser. Một đoạn mạch gốc của một gen ở vi khuẩn có trình tự các nuclêôtit là 5’ AGXXGAXXXGGG 3’. Nếu đoạn mạch gốc này mang thông tin mã hóa cho đoạn pôlipeptit có 4 axit amin thì trình tự của 4 axit amin đó là
Khi nói về điều hòa hoạt động gen, có bao nhiêu phát biểu đúng?
I. Ở sinh vật nhân thực, phần lớn gen ở trạng thái hoạt động, chỉ có một số ít gen đóng vai trò điều hòa hoặc không hoạt động.
II. Điều hòa phiên mã là điều hòa số lượng mARN được tạo ra.
III. Operon Lac bao gồm nhóm gen cấu trúc, gen điều hòa, vùng khởi động và vùng vận hành.
IV. Vùng vận hành là nơi ARN polimeraza bám vào và khởi động quá trình phiên mã.
V. Khi môi trường có lactôzơ, các phân tử này liên kết với protein ức chế làm biến đổi cấu trúc không gian của protein, tạo điều kiện cho ARN polimeraza tiến hành dịch mã.
Nếu không xảy ra đột biến, theo lí thuyết, phép lai AABb × aabb cho đời con có bao nhiêu loại kiểu gen?
Trong hoạt động sống của mình, khả năng tích tụ năng lượng dưới dạng sản lượng sơ cấp tinh lớn nhất thuộc về hệ sinh thái nào sau đây?
Thời gian hoàn thành một chu kì sống của một loài động vật biến thiên ở 170C là 18 ngày đêm, còn ở 270C là 9 ngày đêm. Theo lí thuyết, nhiệt độ ngưỡng của sự phát triển của loài trên là
Hiện tượng con lai có năng suất ,phẩm chất,sức chống chịu khả năng sinh trưởng và phát triển vượt trội bố mẹ gọi là
Cho các phát biểu sau:
I. Quá trình hình thành quần thể thích nghi không nhất thiết phải gắn liền với quá trình hình thành loài mới.
II. Vai trò của cách li sinh sản trước và sau hợp tử đối với các loài giao phối ở động vật và giao phấn ở thực vật nhằm duy trì sự toàn vẹn đặc trưng mà loài đó hiện có.
III. Vai trò của điều kiện địa lí trong quá trình hình thành loài mới là nhân tố đào thải và giữ lại các cá thể có kiểu hình thích nghi cũng như kiểu gen thích nghi của loài đó.
IV. Thực chất vai trò quan trọng nhất của chọn lọc tự nhiên là tạo ra kiểu gen của các cá thể trong quần thể mang kiểu hình thích nghi nhất.
V. Quá trình hình thành quần thể thích nghi nhanh hay chậm còn phụ thuộc vào tốc độ sinh sản của loài,quá sinh phát sinh và giữ lại các gen đột biến cũng như áp lực của chọn lọc tự nhiên.
Số phát biểu đúng là
Một phân tử ADN mạch kép nhân đôi một số lần liên tiếp đã tạo ra được 30 mạch pôlinuclêôtit mới. Có bao nhiêu phát biểu sau đây đúng?
I. Nếu diễn ra theo nguyên tắc bổ sung thì tất cả các ADN con đều có cấu trúc giống nhau.
II. Trong các phân tử ADN con được tạo ra, có 15 phân tử cấu tạo hoàn toàn từ nguyên liệu của môi trường.
III. Phân tử ADN nói trên đã nhân đôi liên tiếp 4 lần.
IV. Trong các phân tử ADN con được tạo ra, có 14 phân tử cấu tạo hoàn toàn từ nguyên liệu của môi trường.
Cho cây (P) dị hợp 2 cặp gen (A, a và B, b) tự thụ phấn, thu được F1 có 10 loại kiểu gen trong đó tổng tỉ lệ kiểu gen đồng hợp 2 cặp gen trội và đồng hợp 2 cặp gen lặn là 2%. Theo lí thuyết, loại kiểu gen có 2 alen trội ở F1 chiếm tỉ lệ
Câu 30: Trong chu trình sinh địa hóa, nhóm sinh vật nào sau đây có khả năng tham gia vào quá trình khử nito?
Một loài thực vật, xét 2 tính trạng, mỗi tính trạng do 1 gen có 2 alen quy định, các alen trội là trội hoàn toàn. Cho 2 cây P đều có kiểu hình trội về 2 tính trạng giao phấn với nhau thu được F1 có tổng tỉ lệ các loại kiểu gen đồng hợp 2 cặp gen quy định kiểu hình trội về 1 tính trạng chiếm 50%. Cho các phát biểu sau:
I. F1 có 1 loại kiểu gen quy định kiểu hình trội về 2 tính trạng.
II. F1 có 3 loại kiểu gen.
III. F1 có tổng tỉ lệ các loại kiểu gen đồng hợp 2 cặp gen bằng tỉ lệ kiểu gen dị hợp 2 cặp gen.
IV. F1 có số cây có kiểu hình trội về 2 tính trạng chiếm 25%.
Theo lí thuyết, trong các phát biểu trên có bao nhiêu phát biểu đúng?
Cho biết mỗi gen quy định một tính trạng, các gen phân li độc lập, gen trội là trội hoàn toàn và không có đột biến xảy ra. Tính theo lý thuyết, có mấy kết luận đúng về kết quả của phép lai: AaBbDdEe x AaBbDdEe?
(1). Kiểu hình mang 2 tính trạng trội và 2 tính trạng lặn ở đời con chiếm tỉ lệ 9/256
(2). Có 8 dòng thuần được tạo ra từ phép lai trên
(3). Tỉ lệ có kiểu gen giống bố mẹ là 1/16
(4). Tỉ lệ con có kiểu hình khác bố mẹ là 3/4.
Ở cà chua, gen A quy định quả đỏ trội hoàn toàn so với a quy định quả vàng, cây tứ bội giảm phân chỉ sinh ra loại giao tử 2n có khả năng thụ tinh bình thường. Xét các tổ hợp lai:
(1) AAaa × AAaa. (2) Aaa × Aaaa. (3) AAaa × Aa.
(4) Aaaa × Aaaa. (5) AAAa × aaaa. (6) Aaaa × Aa.
Theo lí thuyết, những tổ hợp lai sẽ cho tỉ lệ kiểu hình ở đời con 3 quả đỏ : 1 quả vàng là
Nói về học thuyết tiến hóa tổng hợp hiện đại, có các phát biểu sau:
I. Thực chất của chọn lọc tự nhiên là tác động trực tiếp lên kiểu hình,gián tiếp lên kiểu gen của các các thể trong quần thể và phân hóa khả năng sống sót của các cá thể đó
II. Giao phối ngẫu nhiên không là nhân tố tiến hóa vì nó duy trì tần số alen và thành phần kiểu gen nhưng lại có vai trò quan trọng trong quá trình tiến hóa
III. Chọn lọc tự nhiên và giao phối không ngẫu nhiên là 2 nhân tố tiến hóa quan trọng nhất qui định chiều hướng tiến hóa và chiều hướng biến đổi tần số kiểu gen của quần thể
IV. Hình thành quần thể thích nghi chính là kết quả của chọn lọc tự nhiên mà học thuyết tiến hóa tổng hợp hiện đại đề ra giống với học thuyết tiến hóa của Đacuyn đã nêu ra trước đó
V. Điểm giống nhau giữa yếu tố ngẫu nhiên và giao phối không ngẫu nhiên là chắc chắn làm nghèo vốn gen và làm thay đổi tần số kiểu gen trong quần thể
Số phát biểu không đúng là
Cho biết alen A quy định thân cao trội hoàn toàn so với alen a quy định thân thấp; alen B quy định hoa đỏ trội hoàn toàn so với alen b quy định hoa trắng. Cho cây thân cao, hoa đỏ giao phấn với cây thân thấp, hoa trắng (P), thu được F1 có 4% số cây thân thấp, hoa trắng. Biết không xảy ra đột biến. Theo lí thuyết, có bao nhiêu phát biểu sau đây đúng?
I. Khoảng cách giữa 2 gen A và B là 8cM.
II. F1 có 21% số cây thân cao, hoa trắng.
III. F1 có 4% số cây thân cao, hoa đỏ.
IV. Lấy ngẫu nhiên 1 cây thân cao, hoa trắng ở F1, xác suất thu được cây thuần chủng là 21/46
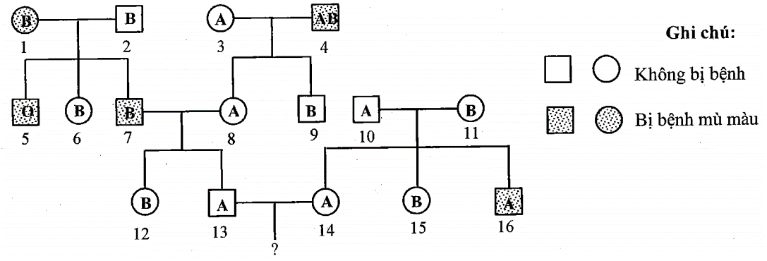
Cho sơ đồ phả hệ sau:
Sơ đồ phả hệ trên dựa trên mô tả sự di truyền của một ca bệnh ở người do một trong hai alen của một gen quy định. Biết không có đột biến ở tất cả các cá thể trong phả hệ? Xác suất để cặp vợ chồng ở thế hệ III sinh con gái mắc bệnh
Người ta chuyển một số vi khuẩn E. coli mang các phân tử ADN vùng nhân chỉ chứa N15 sang môi trường chỉ có N14. Các vi khuẩn nói trên đều thực hiện tái bản 5 lần liên tiếp tạo được 480 phân tử ADN vùng nhân chỉ chứa N14. Sau đó chuyển các vi khuẩn này về môi trường chỉ chứa N15 và cho chúng nhân đôi tiếp 2 lần nữa. Theo lí thuyết, có bao nhiêu phát biểu sau đây đúng?
I. Số phân tử ADN ban đầu là 16.
II. Số mạch polinucleotit chứa N15 sau khi kết thúc quá trình trên là 2880.
III. Số phân tử ADN chỉ chứa N15 sau khi kết thúc quá trình trên là 1056.
IV. Số phân tử ADN chứa cả hai loại N14 và N15 sau khi kết thúc quá trình trên là 992.
Ở một loài thực vật sinh sản bằng giao phấn ngẫu nhiên, có gen A quy định khả năng nảy mầm trên đất có kim loại nặng, a không có khả năng này nên hạt aa không phát triển khi đất có kim loại nặng. Tiến hành gieo 25 hạt (gồm 15 hạt Aa, 10 hạt aa) trên đất có kim loại nặng, các hạt sau khi nảy mầm đều sinh trưởng bình thường và các cây đều ra hoa, kết hạt tạo nên thế hệ F1. Lấy 3 hạt ở đời F1, xác suất để trong 3 hạt này có 2 hạt nảy mầm được trên đất có kim loại nặng là:
Cho biết alen A quy định thân cao trội hoàn toàn so với alen a quy định thân thấp; alen B quy định hoa đỏ trội hoàn toàn so với alen b quy định hoa trắng. Cho phép lai P: ♂AB/ab × ♀AB/ab thu được F1 có tỉ lệ kiểu hình thân cao, hoa trắng là 9%. Biết không xảy ra hiện tượng đột biến nhưng xảy ra hoán vị gen ở cả 2 giới với tần số bằng nhau.
Có bao nhiêu phát biểu sau đây sai?
I. Tần số hoán vị gen là 40%.
II. Trong số các cây thân cao, hoa đỏ ở F1 thì số cây thuần chủng chiếm tỉ lệ 8/33.
III. Tỉ lệ kiểu hình thân cao, hoa trắng có kiểu gen dị hợp ở F1 là 4%.
IV. Cây thân cao, hoa đỏ mang 2 alen trội ở F1 chiếm tỉ lệ 35%.
Khi cho lai giữa cây thuần chủng thân cao, quả ngọt với cây thân thấp, quả chua, F1 thu được toàn cây thân cao, quả ngọt. Cho F1 tự thụ phấn thu được F2 gồm 27 thân cao, quả ngọt : 21 thân thấp, quả ngọt : 9 thân cao, quả chua : 7 thân thấp, quả chua. Biết rằng tính trạng vị quả do 1 cặp gen quy định, gen nằm trên nhiễm sắc thể thường. Cho F1 lai với cá thể đồng hợp lặn, tỷ lệ kiểu hình thu được ở Fa là:
1 mã đề 50 câu hỏi
1 mã đề 40 câu hỏi
1 mã đề 40 câu hỏi
1 mã đề 50 câu hỏi

